欢迎访问 兰州铁路运输中级法院 网站,今天是 2026年05月15日 星期五
最高人民法院
|
甘肃法院网
兰州铁路运输中级法院
关注:
网站首页
新闻资讯
要闻
中院新闻
兰州院新闻
武威院新闻
其它
公告通知
审判业务
案件关注
执行工作
理论调研
立案信访
刑事审判
民事审判
行政审判
法院建设
党建工作
队伍建设
纪检监察
普法宣传
先进典型
法院文化
评估拍卖
诉讼指南
立案流程
立案条件
收费标准
诉讼须知
机构设置
法院简介
领导简介
公众互动
举报中心
公告通知
当前位置:
首页
»
公告通知
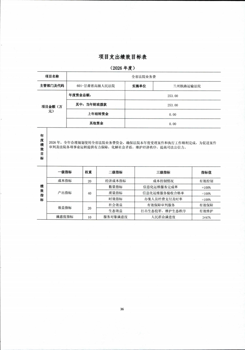
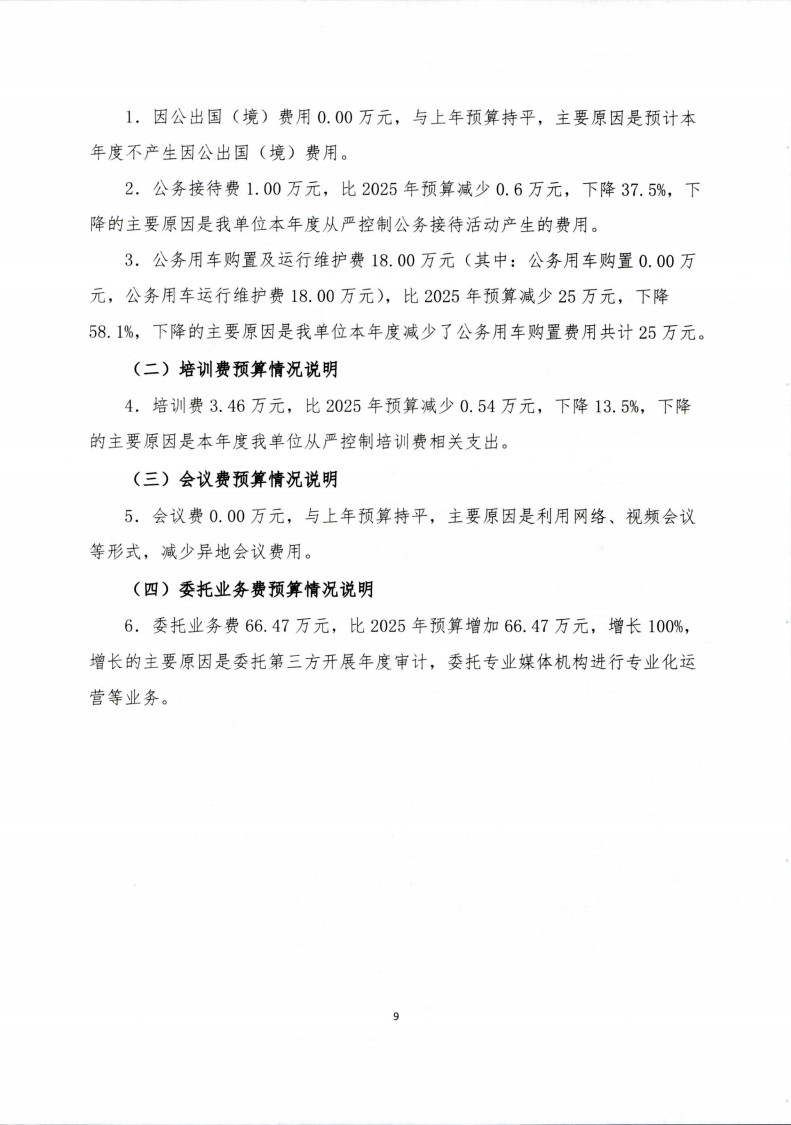
兰州铁路运输法院2026年单位预算公开情况说明
来源:行装处 作者:铁夏璐 责任编辑:兰州铁路运输中级法院 发布时间:2026/3/25 14:27:29 阅读次数:
字号:
A
A
颜色:
兰州铁路运输法院 2026年单位预算公开情况说明.pdf
打印本页
|
返回顶部
相关推荐
• 兰州铁路运输中级法院综合性涉企收费目录清..
• 武威铁路运输法院2026年单位预算公开说明
• 兰州铁路运输法院2026年单位预算公开情况说..
• 兰州铁路运输两级法院2026年单位预算公开情..
• 兰州铁路运输中级法院2026年单位预算公开情..
• 兰州铁路运输中级法院关于开展 2026年“院长..
图文推荐