附件1:兰州铁路运输中级法院(本级)2024年度决算报表.xlsx
附件2:兰州铁路运输中级法院(本级)2024年度绩效自评报告.pdf
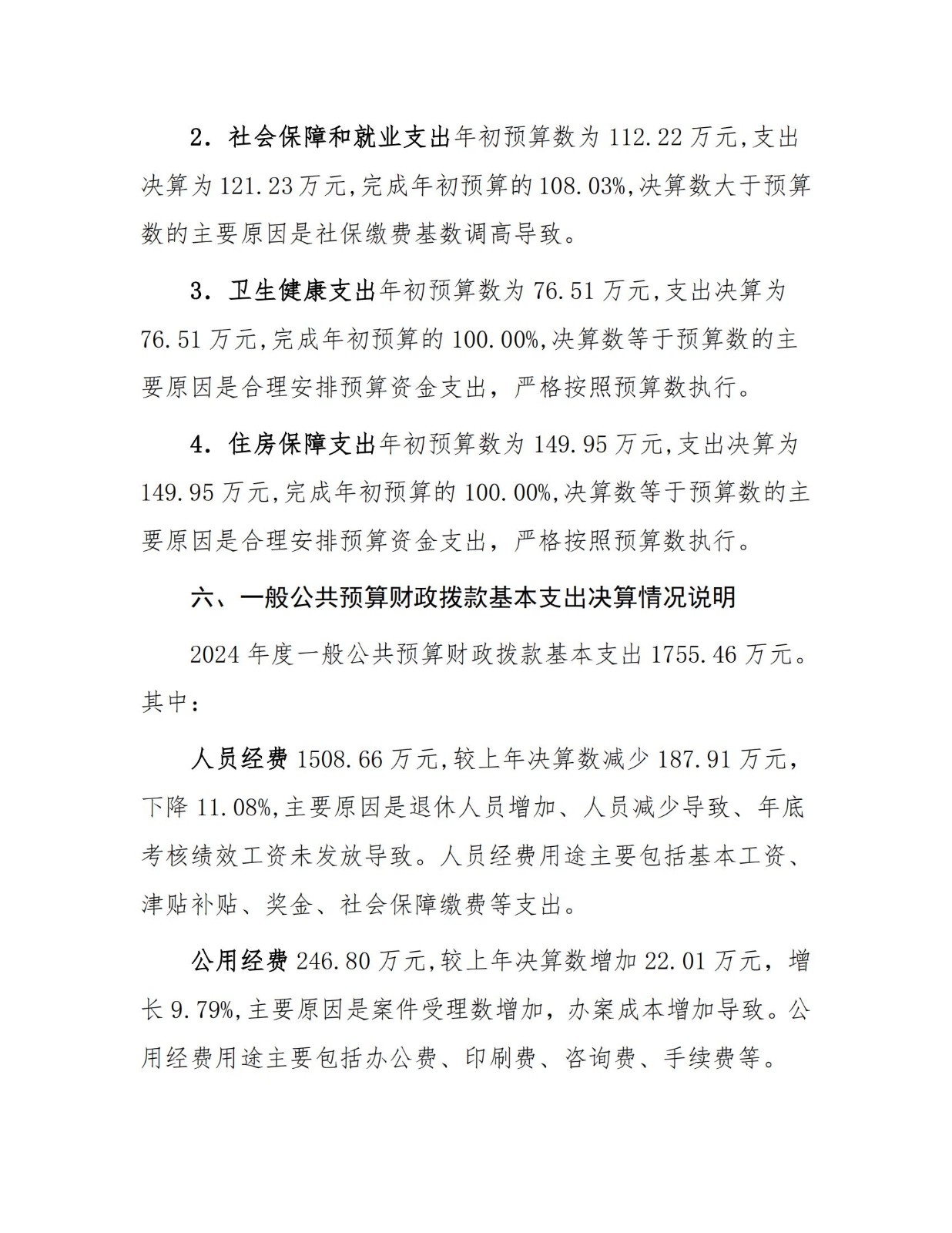
附件3:兰州铁路运输中级法院(本级)2024年度绩效自评表.xlsx